Please wait, while we are loading the content...
Please wait, while we are loading the content...
| Content Provider | PubMed Central |
|---|---|
| Author | Shao, Hongmin Ma, Jinghua Guo, Tianhua Hu, Rongrong |
| Copyright Year | 2014 |
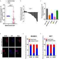
| Abstract | Triptolide is a diterpene triepoxide compound extracted from the medicinal plant, Tripterygium wilfordii Hook F. The aim of the present study was to determine whether triptolide inhibits the proliferation of breast cancer cells and to further investigate the associated molecular mechanisms. The effects of triptolide on the cell viability of three breast cancer cell lines, specifically, highly metastatic MDA-MB-231, human epidermal growth factor receptor 2-positive BT-474 and estrogen receptor-positive MCF7 cells, were measured using 3-(4,5-dimethylthiazol-2-yl)-2,5-diphenyltetrazolium bromide and apoptosis assays. Western blot analysis was performed to investigate the expression levels of β-catenin in the control and triptolide-treated cells. The results demonstrated that triptolide treatment caused cell death in the three types of malignant cell lines. Treatment with 25 nM triptolide for 48 h exhibited marked inhibitory effects on the cell viability of the three types of cells, with greater effects observed in BT-474 cells compared with the other two cell types. When compared with the cells not treated with triptolide, 50 nM triptolide treatment resulted in apoptosis of MDA-MB-231, BT-474 and MCF7 cells with apoptotic rates of ~80%. Western blot analysis indicated that triptolide treatment of MDA-MB-231, BT-474 and MCF7 cells decreased the expression levels of β-catenin to 5–10% of the levels observed in the cells treated with dimethyl sulfoxide only. Therefore, the results of the present study indicate that triptolide induces the apoptosis of breast cancer cells via a mechanism associated with the Wnt/β-catenin signaling pathway. |
| Related Links | http://dx.doi.org/10.3892/etm.2014.1729 |
| Ending Page | 508 |
| Page Count | 4 |
| Starting Page | 505 |
| File Format | |
| ISSN | 17921015 |
| e-ISSN | 17921015 |
| Journal | Experimental and Therapeutic Medicine |
| Issue Number | 2 |
| Volume Number | 8 |
| Language | English |
| Publisher | D.A. Spandidos |
| Publisher Date | 2014-08-01 |
| Access Restriction | Open |
| Rights Holder | D.A. Spandidos |
| Subject Keyword | Research in Higher Education |
| Content Type | Text |
| Resource Type | Article |
| Subject | Cancer Research 2400/2401 |
National Digital Library of India (NDLI) is a virtual repository of learning resources which is not just a repository with search/browse facilities but provides a host of services for the learner community. It is sponsored and mentored by Ministry of Education, Government of India, through its National Mission on Education through Information and Communication Technology (NMEICT). Filtered and federated searching is employed to facilitate focused searching so that learners can find the right resource with least effort and in minimum time. NDLI provides user group-specific services such as Examination Preparatory for School and College students and job aspirants. Services for Researchers and general learners are also provided. NDLI is designed to hold content of any language and provides interface support for 10 most widely used Indian languages. It is built to provide support for all academic levels including researchers and life-long learners, all disciplines, all popular forms of access devices and differently-abled learners. It is designed to enable people to learn and prepare from best practices from all over the world and to facilitate researchers to perform inter-linked exploration from multiple sources. It is developed, operated and maintained from Indian Institute of Technology Kharagpur.
Learn more about this project from here.
NDLI is a conglomeration of freely available or institutionally contributed or donated or publisher managed contents. Almost all these contents are hosted and accessed from respective sources. The responsibility for authenticity, relevance, completeness, accuracy, reliability and suitability of these contents rests with the respective organization and NDLI has no responsibility or liability for these. Every effort is made to keep the NDLI portal up and running smoothly unless there are some unavoidable technical issues.
Ministry of Education, through its National Mission on Education through Information and Communication Technology (NMEICT), has sponsored and funded the National Digital Library of India (NDLI) project.
| Sl. | Authority | Responsibilities | Communication Details |
|---|---|---|---|
| 1 | Ministry of Education (GoI), Department of Higher Education |
Sanctioning Authority | https://www.education.gov.in/ict-initiatives |
| 2 | Indian Institute of Technology Kharagpur | Host Institute of the Project: The host institute of the project is responsible for providing infrastructure support and hosting the project | https://www.iitkgp.ac.in |
| 3 | National Digital Library of India Office, Indian Institute of Technology Kharagpur | The administrative and infrastructural headquarters of the project | Dr. B. Sutradhar bsutra@ndl.gov.in |
| 4 | Project PI / Joint PI | Principal Investigator and Joint Principal Investigators of the project |
Dr. B. Sutradhar bsutra@ndl.gov.in Prof. Saswat Chakrabarti will be added soon |
| 5 | Website/Portal (Helpdesk) | Queries regarding NDLI and its services | support@ndl.gov.in |
| 6 | Contents and Copyright Issues | Queries related to content curation and copyright issues | content@ndl.gov.in |
| 7 | National Digital Library of India Club (NDLI Club) | Queries related to NDLI Club formation, support, user awareness program, seminar/symposium, collaboration, social media, promotion, and outreach | clubsupport@ndl.gov.in |
| 8 | Digital Preservation Centre (DPC) | Assistance with digitizing and archiving copyright-free printed books | dpc@ndl.gov.in |
| 9 | IDR Setup or Support | Queries related to establishment and support of Institutional Digital Repository (IDR) and IDR workshops | idr@ndl.gov.in |
|
Loading...
|